ESP32 §
型号 §
- 分类总结

- 射频输出阻抗35欧?
ESP32 WROOM/ESP32-DevKitC (ESP32-WROOM-32D) §
- 引脚图

烧写配置 §
- 在设备管理器中找到
Silicon Labs CP210x USB to UART Bridge对应的端口号
- 开发板选择
WEMOS LOLIN32,端口选择对应端口号
- 按住Boot按键之后上传(开始上传后可以松开按键?)
使用蓝牙 §
#include "BluetoothSerial.h"
#if !defined(CONFIG_BT_ENABLED) || !defined(CONFIG_BLUEDROID_ENABLED)
#error Bluetooth is not enabled! Please run `make menuconfig` to and enable it
#endif
BluetoothSerial SerialBT;
void setup() {
SerialBT.begin("ESP32_device"); //Bluetooth device name
}
void loop(){
uint8_t buff[] = {0xFA, 0x00, 0x00, 0x00,0xAF};
SerialBT.write(buff, 5);
}
PWM §
- 除了四个仅输入的引脚外,其它引脚均可以提供PWM信号
设计时的注意事项 §
- 避免使用以下接口,因为这些接口与最小系统板上的Flash复用
- SCS/CMD(Pin. 19,CMD)
- SCK/CLK(Pin. 20,CLK)
- SDO/SD0(Pin. 21,SD0)
- SDI/SD1(Pin. 22,SD1)
- SHD/SD2(Pin. 17,SD2)
- SWP/SD3(Pin. 18,SD3)

ESP32-C3-WROOM §
- 尺寸更小,18个引脚的模块,WiFi+Bluetooth
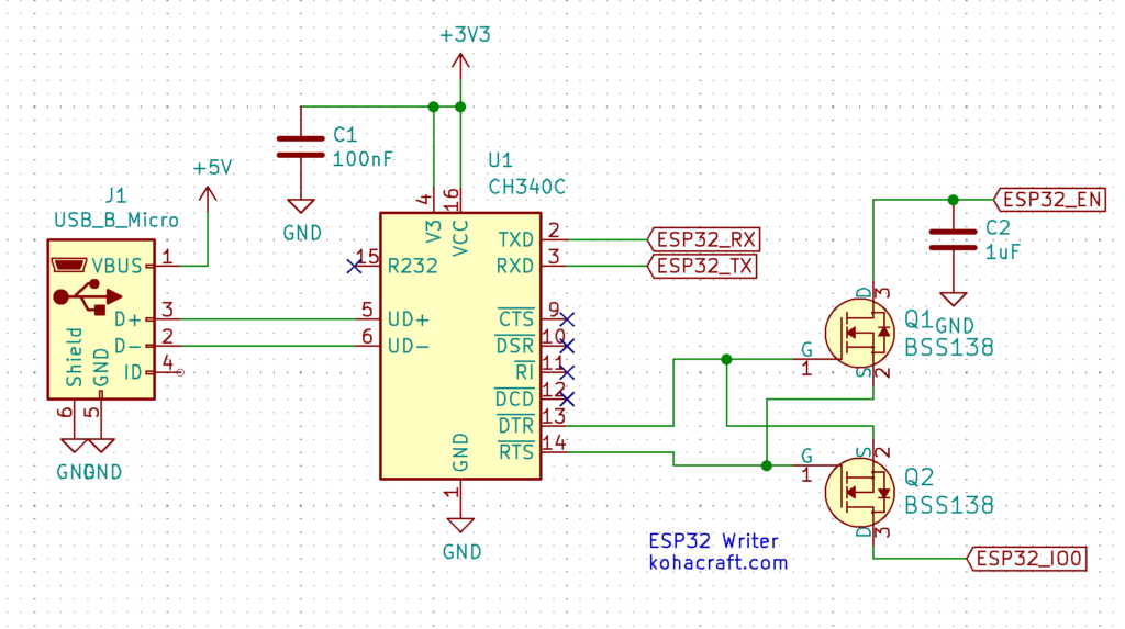
采用CH340的烧写电路(无需手动介入复位,未测试) §