参考资源
- Mosaic documentation web [http://www.mosaic-industries.com/embedded-systems/microcontroller-projects/electronic-circuits/microcontroller]
LED电阻选取

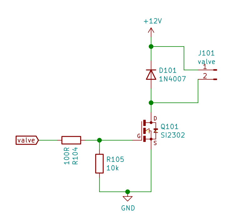
NMOS开关模块
- MOS管的电流方向:方向是双向的(D->S也可以S->D),但是因为内部有寄生二极管,所以从S->D方向无法关断
- IO输出与栅极G之间的电阻问题:如果没有电阻可能造成电路不能正常工作(MOS管反向影响IO输出),电阻越大MOS管响应速度越慢(给等效电容充电时间越长)

- IO输出与栅极G之间的电阻问题:如果没有电阻可能造成电路不能正常工作(MOS管反向影响IO输出),电阻越大MOS管响应速度越慢(给等效电容充电时间越长)
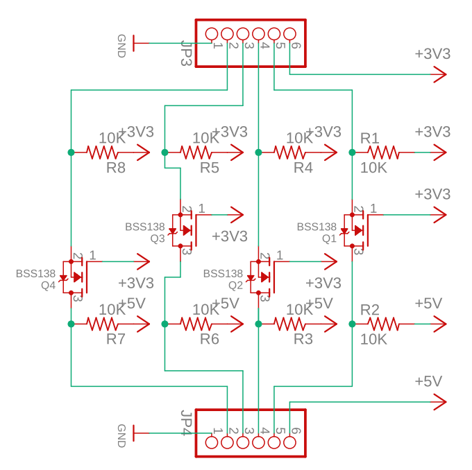
双向逻辑电平转换(BSS138)
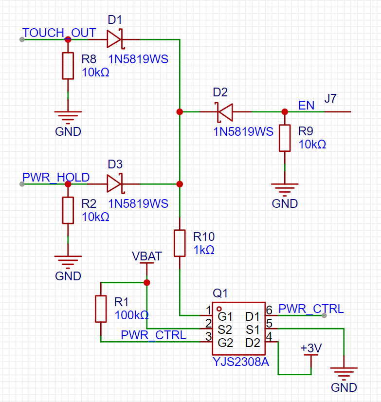
开关通电,单片机自动断电电路
- 若电源使用了带使能脚的LDO,通过控制使能脚实现
- 参考
- 分立MOS( 未实测,控制IO到G之间应添加电阻)
- 双管版本(二极管负极到G1之间的电阻非常重要,具体参考NMOS开关模块,如果没有的话会导致其关断之后短时间内没有响应,无法再次接通)
G1D1S1为N沟道,G2D2S2为P沟道

电源自动切换电路(未实测)
- 参考物联网 | 做了个高颜值fm收音机,并分析电路代码原理
- 注:未经测试,好像有问题
图二Q2的DS接反了,PMOS应该是电流从S流向D,按照图中接法会不受到Vcc控制通过体二极管直接导通

软件开关机电路(未实测)
U1是一个输出为3.3V的稳压芯片,该芯片带有使能功能。 即第3(CE)脚,给该引脚输入高电平,打开输出,输入低电平,关闭输入。VCC_KEY是按键脚,一端接到电源(VCC),另一端连接到单片机引脚(KEY_POWER),和U1使能脚电路。 按键开机过程 在未插入充电时。 按键按下后,VCC流过VCC_KEY、D4,给CE脚一个高电平使能3.3V输出,此时整个系统得电单片机开始运行。程序首先检测KEY_POWER脚电平,**如果该电压为高电平,**说明是按键开机控制POWER_IO脚输出高电平锁定CE脚电平。这时松开手,由于POWER_IO为高电平会继续使能U1输出。 充电开机过程 在未按下按键时。 插入充电器,此时5V得电,经过D3给CE脚高电平使能3.3V,输出单片机运行,程序开始检测KEY_POWER电平。由于内部配置下拉输入,所以识别到为低电平程序判断案件为按下时运行即充电开机。 关机过程 进入关机功能,确认关机后,系统拉低POWER_IO使能3.3输出。
查理复用(Charlieplexing)
https://www.mdnice.com/writing/e1e66ee10e7545a0a86f9938668c3a71

理想二极管
- oring电路
- LM75610
- 双电源选择器,如LTC4355
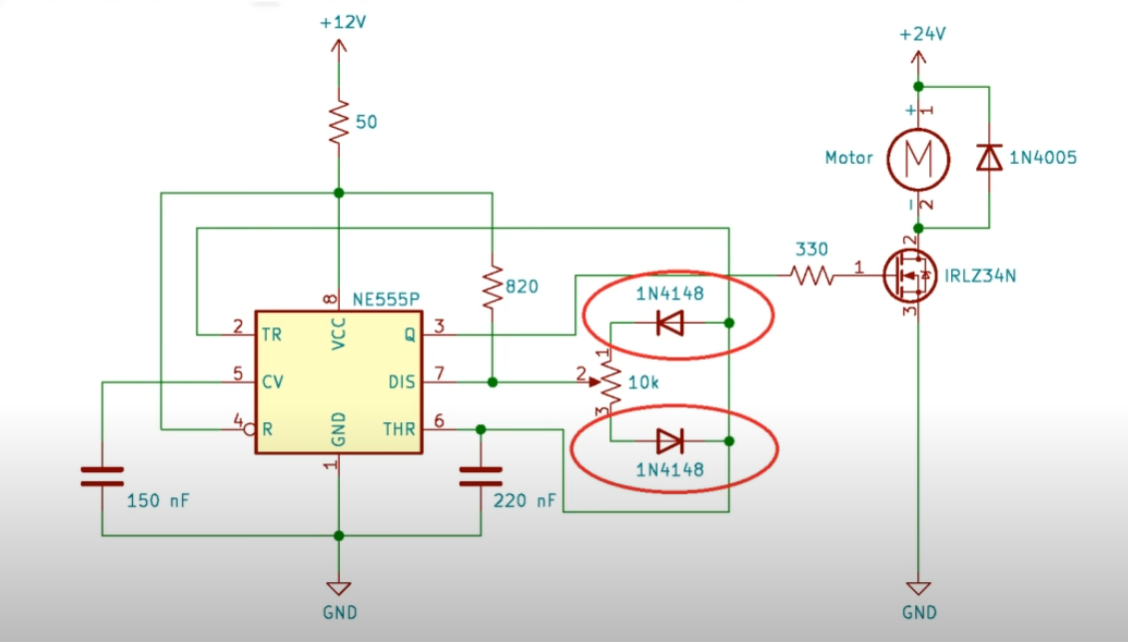
电机PWM(555)


