通讯模块

串口通讯

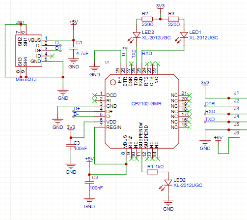
CP2102

  • 原理图(由分析商品PCB而来,未打板测试)

无线信号调制

2.4G

  • A7105 FSK/GFSK收发模块
  • YXW6554E 通用无线收发单片机

数传

蓝牙

  • ECB01/ECB02蓝牙
  • KT6328A,BLE低功耗数据透传

其它数传

LoRa(Long Range)射频模块

ELRS(ExpressLRS)
  • 使用Semtech SX127x/SX1280 LoRa